近日,物理与光电工程学院生物医学光子学研究中心黄振龙博士后在国际顶级材料科学期刊《Matter》(影响因子17.3,中科院一区TOP期刊,Cell姊妹刊,Cell Press旗下的旗舰刊)发表了题为 “Polarity-Responsive Fluorescence Lifetime Probe forIn VivoImaging of Aβ Plaque Dynamics: Unveiling PBM-Induced Aβ Polarity Reversal” 的研究论文。该研究开发一种极性响应的荧光寿命探针,用于体内Aβ斑块极性动态变化的活体光学成像,并揭示光生物调节诱导的Aβ极性反转。黄振龙博士后为论文第一作者,屈军乐教授,翁晓羽教授和陈钰助理教授为该论文的通讯作者,深圳大学为第一完成单位和通讯作者单位。

阿尔茨海默病(Alzheimer's Disease, AD)是一种常见的神经退行性疾病,其主要特征是认知功能的进行性下降。尽管AD的确切机制尚未完全阐明,但大量证据表明,淀粉样β蛋白(Aβ)的异常聚集和神经纤维缠结(NFTs)是该疾病的关键病理特征。这些病理变化导致神经元的损伤和死亡,从而引发认知功能的逐渐衰退。光生物调节(Photobiomodulation, PBM)是一种非侵入性治疗方法,通过将可见光或近红外光(400-1100 nm)照射到组织上,产生非热生物效应。近年来,PBM作为一种改善大脑功能的潜在方法引起了广泛关注。研究表明,PBM能够通过多种机制(如诱导伽马振荡、激活保护性免疫反应、上调神经营养因子以及增强脑膜淋巴引流)促进Aβ的清除,从而改善AD模型的认知功能。然而,PBM对Aβ斑块物理化学性质的直接影响仍需进一步研究。本研究通过开发一种新型的极性敏感荧光寿命探针(SiR-Aβ),揭示了PBM可以诱导Aβ斑块极性反转。

图1.SiR-Aβ探针检测Aβ斑块的机制
本研究创新性地开发了一种新型极性敏感荧光寿命探针SiR-Aβ,该探针具有较高的血脑屏障通透性,并能选择性地与Aβ斑块结合。利用团队前期开发的多模态活体荧光显微成像系统(SKMM-1, KAYJA-OPTICS, China)实现了对Aβ斑块极性的动态活体监测。研究结果表明,频率为40赫兹的光生物调节(PBM)能够显著逆转Aβ斑块的极性,且这种极性反转独立于斑块大小,并在斑块清除之前发生。这一发现为PBM在阿尔茨海默病(AD)治疗中针对Aβ斑块的作用机制提供了新的见解,并表明Aβ斑块极性的变化可能作为评估PBM治疗效果的潜在早期生物标志物。
本工作的创新点主要包括:
1、开发了一种能够实现对Aβ斑块极性进行动态活体监测的探针,为研究Aβ斑块的物理化学特性提供了新的技术手段。
2、研究发现40赫兹光生物调节(PBM)能够诱导Aβ斑块的极性反转,且这种极性变化独立于斑块大小,这可以作为评估PBM治疗效果的早期生物标志物,为治疗效果的早期监测提供了潜在的指标。
3、为基于Aβ斑块微环境调节的新型治疗策略提供了理论依据,并支持开发针对斑块极性变化的精准治疗方法。

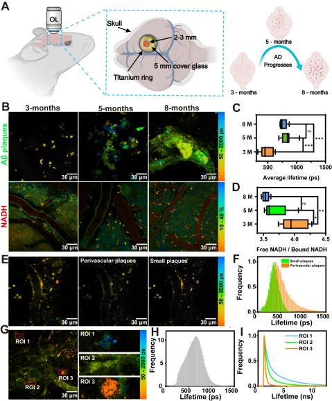
图2. SiR-Aβ标记的Aβ斑块的荧光寿命成像
SiR-Aβ探针的实时监测能力为Aβ斑块极性的动态变化提供了精确的检测手段,为AD的早期诊断和治疗效果评估提供了重要的技术支撑。此外,该研究还为优化PBM治疗参数提供了理论依据,并为基于Aβ斑块极性调节的新型AD治疗策略的开发奠定了基础。
本研究得到了国家自然科学基金重大科研仪器和深圳市科技计划项目等的资助。
论文信息:
Huang. Z., Wang, Y., Lin, F., Luo, Z., Xu, H., Alifu, N., Li, J., Weng, X., Song, J., Chen, Y. & Qu, J. (2025).Polarity-Responsive Fluorescence Lifetime Probe for In Vivo Imaging of Aβ Plaque Dynamics: Unveiling PBM-Induced Aβ Polarity Reversal.Matter. DOI: 10.1016/j.matt.2025.102102
论文链接:https://www.cell.com/matter/fulltext/S2590-2385(25)00145-6