成果简介(300-500字)
对KRAS、NRAS、BRAF和PIK3CA基因突变的检测对指导肿瘤患者精准靶向用药和预后判断至关重要。本项目通过两重ddPCR成功实现在两管内对KRAS、NRAS、BRAF和PIK3CA基因的14种热点突变进行定性检测。方法检测灵敏度高,能够检测出低至0.01%丰度的突变靶标。在30例临床样本的检测中,各个靶标的检测结果与直接测序法的一致性均达到100%。并进一步通过增加荧光通道数量,构建四通道ddPCR实现不同点突变的分型与定量。定量结果与预期具有良好的一致性,R2均达到0.999以上,定量检测限均低至1 copies/μl。在对7例KRAS突变型的临床样本检测中,成功实现突变型的再分类与定量检测,并且通过拷贝数的计算确定样本突变率。
总的来说,与现有的直接测序法相比,本研究具有以下优势:
(1)方法检测灵敏度高,能够检测丰度为0.01%的突变。
(2)单管反应能够检测的靶标重数多,能够实现4种/3种不同靶标的同时检测,样本消耗低。
(3)检测时间短,整个检测流程所需时间小于5小时,而直接测序法所需时间大于24小时。
(4)与现有的利用ARMS-PCR法的商用试剂盒相比,本研究能检测到野生型探针覆盖到的未知突变,并能实现突变位点的分型与定量分析,这是ARMS-PCR所无法实现的。因此,多重ddPCR是一种在肿瘤多位点突变检测中具有很大应用潜力的方法。

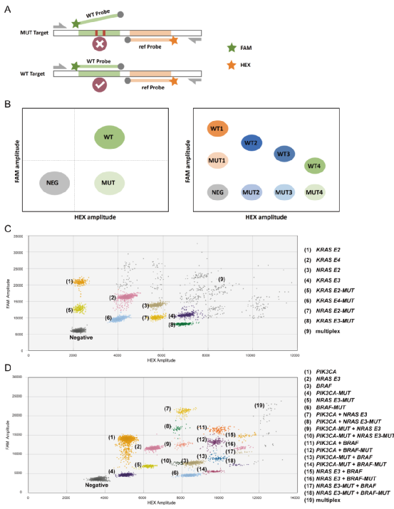
图1两通道ddPCR多重检测体系
图A为特异性探针与参考探针设计示意图
图B为组合探针法实现突变检测(左)与分型(右)的原理
图C展示了KN多重ddPCR体系的液滴分布图
图D展示了NBP多重ddPCR体系的液滴分布图
技术创新
体外诊断新方法(肿瘤突变基因多重绝对定量检测新方法)。
专利情况
申请号(授权号):202210609931.6; 202210835824.5(暂未授权)
市场前景及应用领域
可广泛应用于KRAS、NRAS、BRAF和PIK3CA基因突变的检测,适用于肺癌、结直肠癌、黑色素瘤等多种恶性肿瘤的突变检测。
合作方式:技术转让、许可使用、股权投资、合作创办企业等技术合作方式。
成果单位:深圳大学医学部
成果负责人:陈雯雯
联系电话:15901029669
电子邮箱:chenww@szu.edu.cn